青春无畏,职海扬帆。为提升学生求职竞争力,助力体院学子在未来就业脱颖而出。3月29日,WilliamHill官方网站体育学院第二届简历设计大赛圆满收官。本次大赛由体育学院主办、体育学院团学会办公室承办,吸引了全院学子踊跃参与。历经作品提交、初审、终审等环节,最终评选出一批优秀简历作品,展现了体院学子的专业素养与创新风采。

(颁奖环节)
大赛紧扣“简洁高效、突出特色”的主题,鼓励学生打破传统模板束缚,进行创新,将体育人的专业技能与综合实力转化为职场竞争力。评审老师从内容精炼度、结构清晰性、设计美观性等多维度严格评选,最终诞生18份获奖作品:
一等奖:殷鸿辉,骆宏
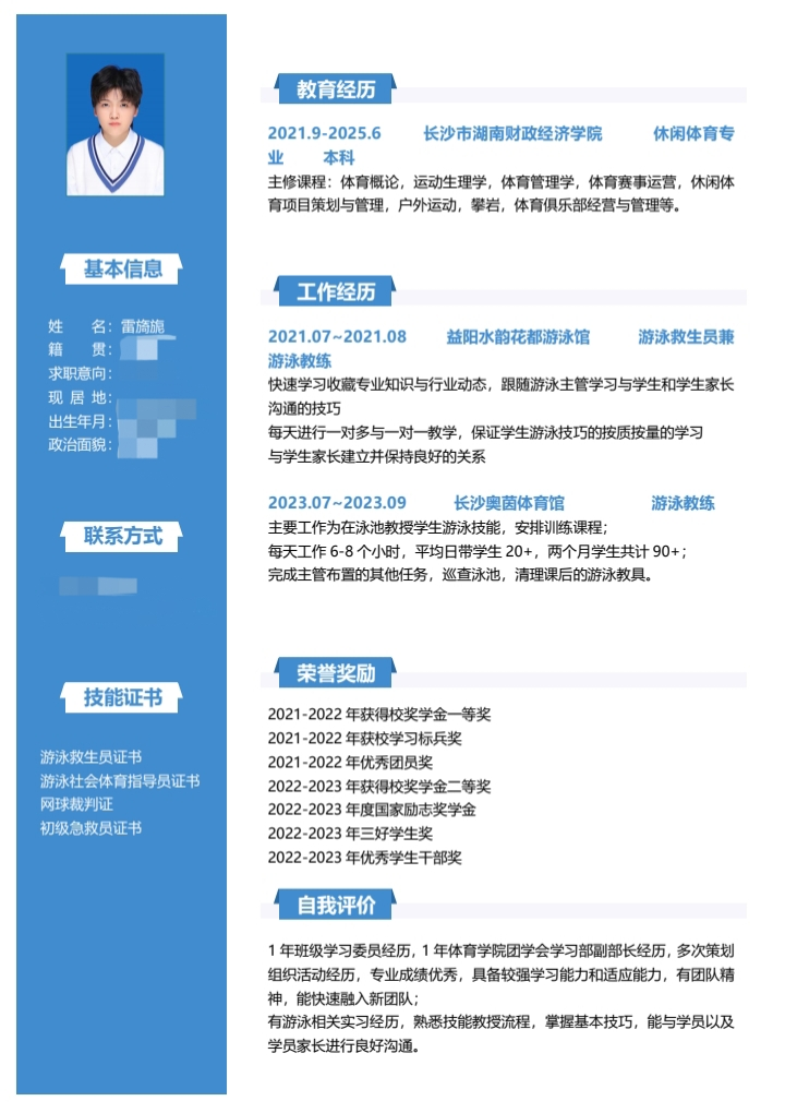
二等奖:郭韵莹,雷旖旎,杨锁
三等奖:李成铭,李婷,陈思佳,方佳慧,高星梓
优胜奖:黄玉婷,简海丽,何乐乐,邹灿,黄心蓝,罗玉洁,邓建伟,李黄晶

(部分优秀作品)
此次大赛是体育学院深化就业指导服务的重要举措,也是体院学子践行“知行合一”精神的生动体现。未来,学院将继续搭建多元实践平台,助力体院学子追梦未来,书写无愧于青春的辉煌篇章!